KL7UW
RADIO TELESCOPE STATUS


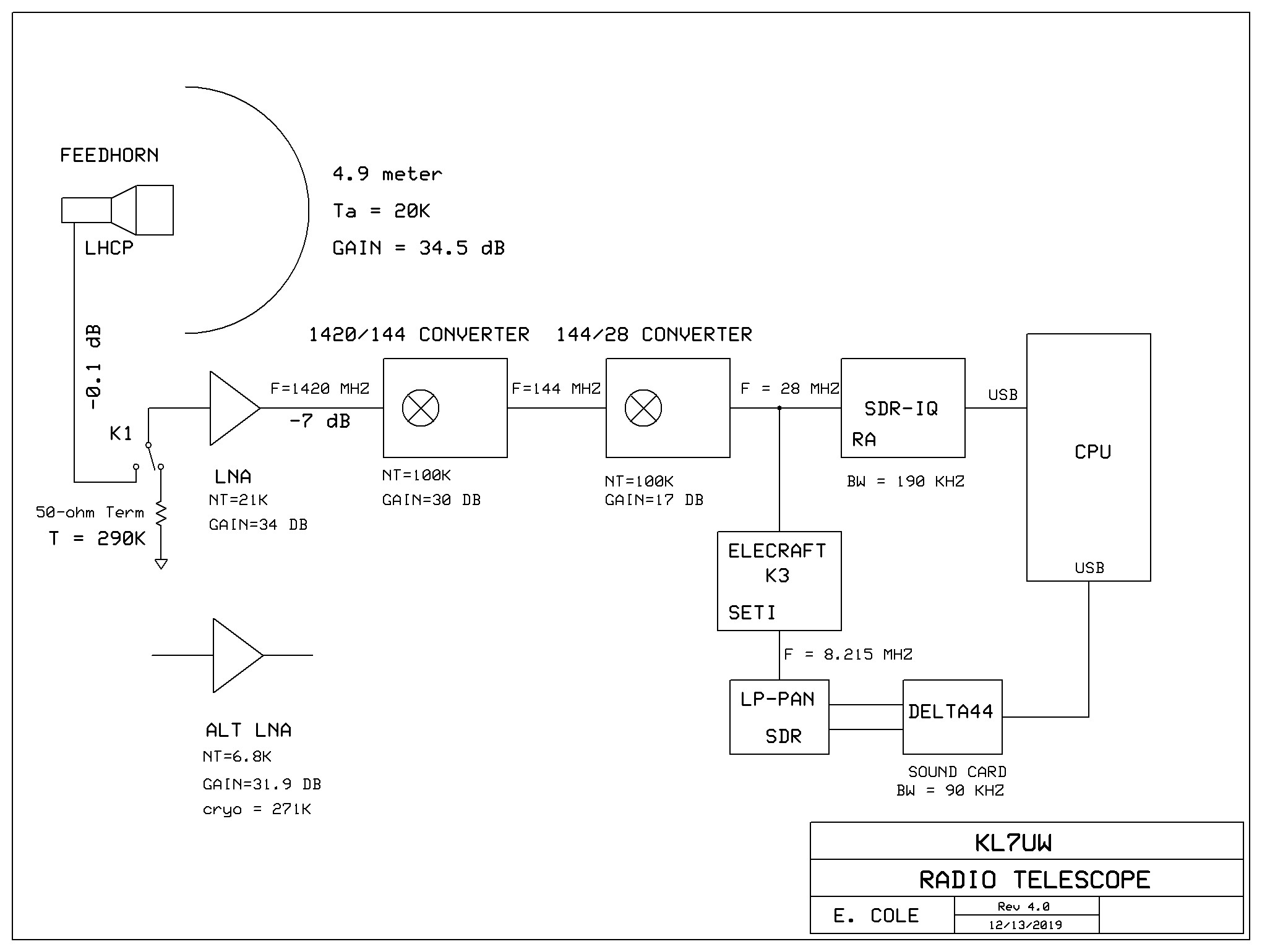
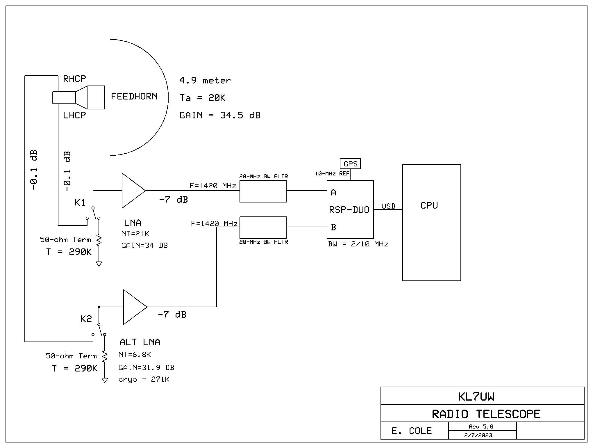
4.9 METER RADIO TELESCOPE STATUS 16-FT DISH installed Nov. 25, 2008 Dish removed Oct. 2, 2020 for rebuild of support - est re-install Summer/fall 2023 21CM-LAMBDA RADIO TELESCOPE CONFIGURATION: NARROW BAND RECEIVER: K3 (4-KHz), 26-30 MHz WIDE BAND RECEIVER: SDR-IQ (190-KHz), 26-30 MHz CONVERTER: DEMI 1420/144 and DEMI 144/28 LNA: VLNA (G4DDK) NF=0.24 dB, Gain=34 dB ALT LNA: (WA2ODO) Cryogenic-cooled to 261K, NF=0.1 dB, Gain = 31.9 dB ANTENNA: 4.9M DISH, Gain = 34.5 dBi, HPBW=3.0 Degrees AZIMUTH: Sun-Slew wormgear drive, 000-360 degrees New ELEVATION: Thompson-Saginaw 36-inch actuator, 0-70 degrees FEED: Dual-mode "W2IMU" Horn. POLARIZATION: RHCP or LHCP SETI ARGUS STATION ID: BP40IQ 9CM LAMBDA CONFIGURATIONS FOR 4.9M DISH IN PLANNING New 1420-MHz system under consideration: WIDE BAND RECEIVER: RSP-DUO (10-MHz BW), 21-KHz-2 GHz LNA: VLNA (G4DDK) NF=0.24 dB, Gain=34 dB ALT LNA: (WA2ODO) Cryogenic-cooled to 261K, NF=0.1 dB, Gain = 31.9 dB ANTENNA: 4.9M DISH, Gain = 34.5 dBi, HPBW=3.0 Degrees AZIMUTH: Sun-Slew wormgear drive, 000-360 degrees New ELEVATION: Thompson-Saginaw 36-inch actuator, 0-70 degrees FEED: Dual-mode "W2IMU" Horn. POLARIZATION: RHCP or LHCP SETI ARGUS STATION ID: BP40IQ 1.8 METER RADIO TELESCPE STATUS Under Construction 3CM-LAMBDA RADIO TELESCOPE CONFIGURATION CONVERTER: DEMI 10.368/144, PLL-digiLO WIDE BAND RECEIVER: RSP-DUO (up to 10-MHz BW), 144-MHz LNA: DU3BC NF=0.55 dB, GAIN=27 dB ANTENNA: 1.8M DISH, Gain = 41.7 dBi, HPBW=1.0 Degree AZIMUTH/ELEVATION: SDD3 Slew Drive FEED: CT1DMK CP POLARIZATION: RHCP Go to RA/SETI for more details.
Return to Home Page