KL7UW


IC9700 Hints & Measurements



   Beginning of a page discussing use of the IC9700 for digital modes, remote switching of an external preamp, frquency stability improvements, 
   and some measurements:
   Tx output:
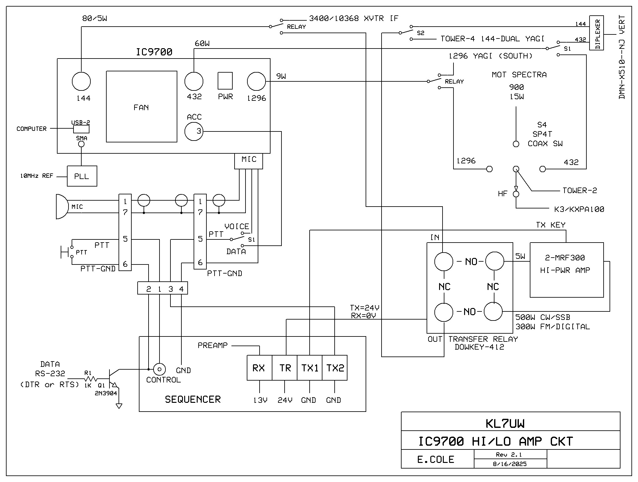
   144 avertised 100w is 80w in FM after a couple years use.
   432 75w is actually 60w
   1296 10w is 9.5w
   Measurement with Bird43 power meter (+/- 5% at full rating of the element)

   To improve the IC9700 LO fequency stabiity (0.5 ppm = +/-72 Hz at 2m), I have purchased the Bodnar Injection Board and the DF9NP 49.152 MHz 
   PLL board.  Current 144 frequency is approx 10-KHz low and 432 is 200 Hz low.

   Installed DF9NP PLL board in a small aluminum box with BNC for 10-MHz input, phono plug for 12v power, and sma-female connecor for
   RF output.  Used a male-male sma adapor to mate directly with sma-female jack on back of the radio.
   PLL board tested with frequency counter = 49.152,002 MHz (10-MHz OCXO needs adjusting to be exactly on frequency).

   Next step will be removing existing sma connector and cable and installing sma-female/sma-male jumper cable to mate with Leo Bodnar insertion
   board.  This should improve frequency acuracy and stability for the IC9700.  Frequency measurements and pictures to be added later.

   Below are the diagrams for a PTT control circuit to delay microphone PTT for use of an in-line preamp installed with a bypass coax relay:
   

      


















   I decided to remove the preamp and use transfer relay to augment using my 2m 500w amplifier with the IC9700:

      







 








Return to Home Page